See the latest new and event announcements.
Thought leadership on digital experience, analytics, and marketing.
About OneMagnify
Learn about our culture, values, and how we work.
Locations
Find our offices and connect with a local team.
OneMagnify helped CareerStep integrate a headless commerce solution for its e-learning courses in under 3 months.
5 minute read
This case study will be especially relevant for those interested in the following topics:
Requiring a headless commerce website for their e-learning suite of courses, CareerStep turned to OneMagnify for a solution that would include bundled courses and a custom checkout for their WordPress powered CMS—all in under 3 months. As online regulatory requirements are an essential part of the initial course commitment, CareerStep required a process to ensure all necessary documentation is reviewed and signed by students.
CareerStep is the leading provider of online medical training that focuses on an integrated technology platform to deliver high-quality learning content to their students. For over three decades, the company has helped students in the healthcare space and beyond earn certifications from the comfort of their home with cost efficient courses that lead to career placements. Partnered with over 170 higher education institutions across the USA, CareerStep strives to provide a seamless and effective e-learning experience for their students.
As the online learning industry has grown exponentially in the last decade, CareerStep, a leader in the e-learning space, was looking to streamline their website operations. They needed a cloud-based ecommerce platform with robust functionality that could be tailored to their specific industry needs while also ensuring long-term scalability. BigCommerce was the best choice for their secure SaaS platform with a fully customizable checkout and bundling solution.
The BigCommerce ecommerce platform improves responsiveness and overall customer satisfaction by automating systems and streamlining and reducing operational costs. CareerStep now has the ability to quickly and easily make changes to their bundled products without costly development effort. CareerStep sites were using an in-house shopping cart that severely limited their change velocity. Switching to BigCommerce, an externally hosted SaaS platform, allows them to add features and courses with fewer special considerations. This has resulted in an increase in customer conversions and higher AOVs.
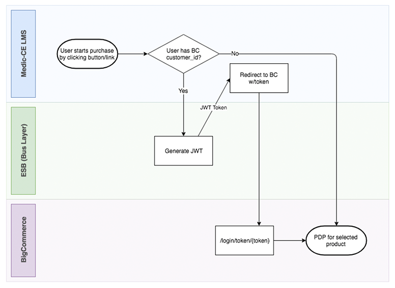
As a headless commerce solution, CareerStep requires a seamless integration with multiple Wordpress websites. BigCommerce allows a Single SignOn control panel to manage the entire catalog, all orders and shipping in one location. BigCommerce’s Server-to-Server (S2S) APIs provide granular REST access to the merchant and configuration data. This allows the platform to be extended to support the merchant and customer needs without costly and time-consuming server-side and database changes. BigCommerce’s out of the box Single Sign-On (SSO) API allowed support for existing users to access the new storefronts without creating separate logins. Users logged into the CareerStep Learning Management System (LMS) could be passed directly to the BigCommerce storefront to purchase course extensions and upgrades without a separate login.
Working within BigCommerce’s flexible environment, OneMagnify implemented a number of features that are not native to BigCommerce or any of the apps in the BigCommerce app store. In order to support CareerStep’s business operations, OneMagnify ensured smooth integrations leveraging BigCommerce APIs alongside bespoke implementations.
While many of the online courses can be purchased as a la carte classes, CareerStep offers all courses as a bundle of classes required for certification. Classes purchased in a bundle typically will be discounted and students can further benefit from Affirm’s buy now, pay later solution at checkout. Furthermore, students who purchase all courses as a bundle tend to finish the certification whereas those who purchase a la carte may not.
OneMagnify helped to customize BigCommerce’s current bundling options to accommodate CareerStep’s assortment of bundled online courses. OneMagnify's solution was to leverage Cart-Level Discounts (Promotions) to discount product bundles and sell all the courses as a set. Since bundling options are not natively supported, OneMagnify helped to build a custom bundling option where the courses are represented by a set of products and then sold as that bundle of courses.
“I've worked with OneMagnify on several projects and I'm consistently impressed with their ability to leverage the BigCommerce platform to its fullest capabilities with very little assistance from our technical resources team.”
WordPress accounts for over a quarter of all websites and it’s by far the most widely used content management system globally. CareerStep uses WordPress to power their huge catalog of courses each with their own resources, videos and downloadable content. By leveraging WordPress for CMS and BigCommerce for their commerce engine, CareerStep has the ability to build and manage commerce experiences directly on the WordPress platform and thereby improving storefront performance and management tasks.
All commerce portions of the website run entirely through BigCommerce. By transferring the commerce elements from the WordPress admin to BigCommerce, CareerStep has a more efficient experience that is not impeded by back-end bloat helping them to quickly scale ecommerce functionality. Furthermore, BigCommerce guarantees a secure and PCI compliant checkout which allows CareerStep to deliver a superior website experience without the added concern of managing and maintaining PCI compliance.
As electronic learning expands, new laws and policies develop every year. This has accelerated dramatically in the last year with online education becoming a new requirement for many students. E-learning standards are a set of common rules that apply to content, software and learning management systems (LMS). They provide all stakeholders with guidelines for designing and developing content, deploying it across platforms and ensuring interoperability across devices.
As multiple software products, LMSs and e-learning students are involved in e-learning courses, OneMagnify helped CareerStep to ensure federal and state regulatory requirements were met. Terms and conditions must be read and signed before any courses can be viewed. OneMagnify ensured that documents were available through e-delivery and e-signature for all of CareerStep’s students. The end objective ensures all stakeholders are in compliance with respect to the content of e-learning objects that can be used seamlessly across software programs, platforms and devices.
Ratings and reviews have been proven to increase student confidence and ultimately boost conversion rates for e-learning course purchases. This is especially true for higher priced, longer commitment certifications. Ratings and reviews are one of the best tools for students to evaluate their decisions and for CareerStep to improve their course material.
OneMagnify helped CareerStep integrate TrustPilot to drive increased consideration, awareness and conversion among students seeking e-learning certification. TrustPilot empowers students to purchase confidently by collecting authentic, “voice of the customer” content and displaying it for each certification. TrustPilot gives customers the ability to generate their own reviews with authentic content from their online learning experience. New and potential students feel confident in reading the reviews as authentic reviews are given a “Verified” badge and students can easily find reviews through advanced sorting, product tags and filtering options.
In 3 months, OneMagnify delivered a headless commerce e-learning solution powered by BigCommerce checkout and WordPress CMS capable of complex bundling with a customized cart.
CareerStep's new solution meets and exceeds all e-learning regulatory requirements and it includes new features like ratings and reviews.
OneMagnify built CareerStep a headless commerce website for their suite of e-learning courses. Their new customized checkout with bundled courses is powered by BigCommerce while their content and resource heavy CMS is built on WordPress. The new solution has allowed CareerStep to expand and scale their e-learning business in under 3 months.
As online regulatory requirements are an essential part of the initial course commitment, CareerStep now has a process to ensure all necessary documentation is reviewed and signed by students. Since ratings and reviews are one of the best tools for students to evaluate their decisions and for CareerStep to improve their course material, OneMagnify helped implement TrustPilot for authentic feedback from students.
Are you ready to make a bigger impact across your digital ecosystem? Let’s work together to create digital experiences that make a difference. Contact us today and learn more about how we can help shape your strategy.
Contact OneMagnify© 2025 OneMagnify. All Rights Reserved.